标题:
对比干气密封、双端面机械密封和单端面机械密
发布时间
2025-07-03 13:30
浏览次数

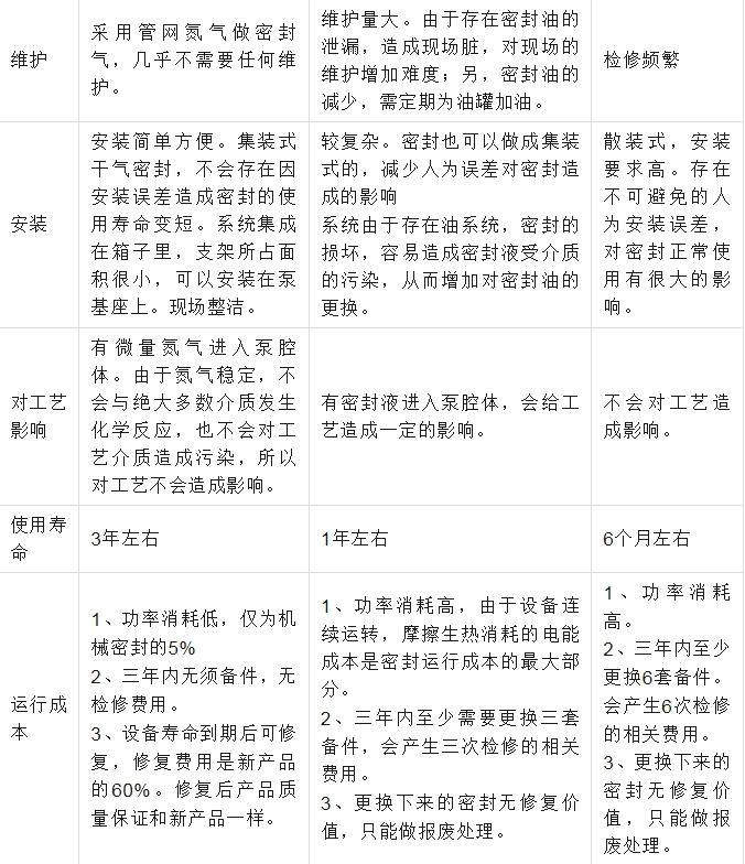
双端面干气密封与双端面机械密封,单端面机械密封之前各有什么优缺点:


- 上一篇:各种反应釜在选择机械密封时需考虑的问题
- 下一篇:干气密封的安装注意事项



